Monday March 2026

হটলাইন

সেবা এবং ধাপ

নং শিরোনাম সেবার ধাপ কার্যকলাপ
  
ইউনিয়ন পর্যায়ে হতদরিদ্রদের মধ্য সরকার নির্ধারিত মূল্যে খাদ্যসশ্য বিতরনের প্রসেস ম্যাপ দেখুন
উপজেলা প্রর্যায়ে ডিও জারী সংক্রান্ত কার্যক্রমের প্রসেস ম্যাপ দেখুন
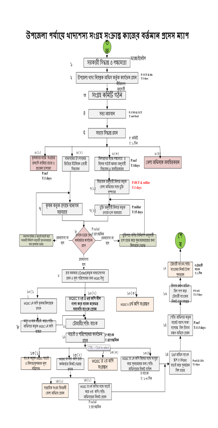
উপজেলা প্রর্যায়ে খাদ্যসশ্য সংগ্রহ সংক্রান্ত কাজের বর্তমান প্রসেস ম্যাপ দেখুন
দেখছেন ১ থেকে ৩ পর্যন্ত, মোট ৩ এন্ট্রি

এক্সেসিবিলিটি

স্ক্রিন রিডার ডাউনলোড করুন